--- title: AIDiagramChatWithVoice FaceCharacter emoji: 🐨 colorFrom: green colorTo: pink sdk: static pinned: false license: apache-2.0 short_description: description --- # AI Diagram Chat with Voice/Face Character ## Creating Tools ### Characters - WebP-3-Frame-Talking-Animation
++ =

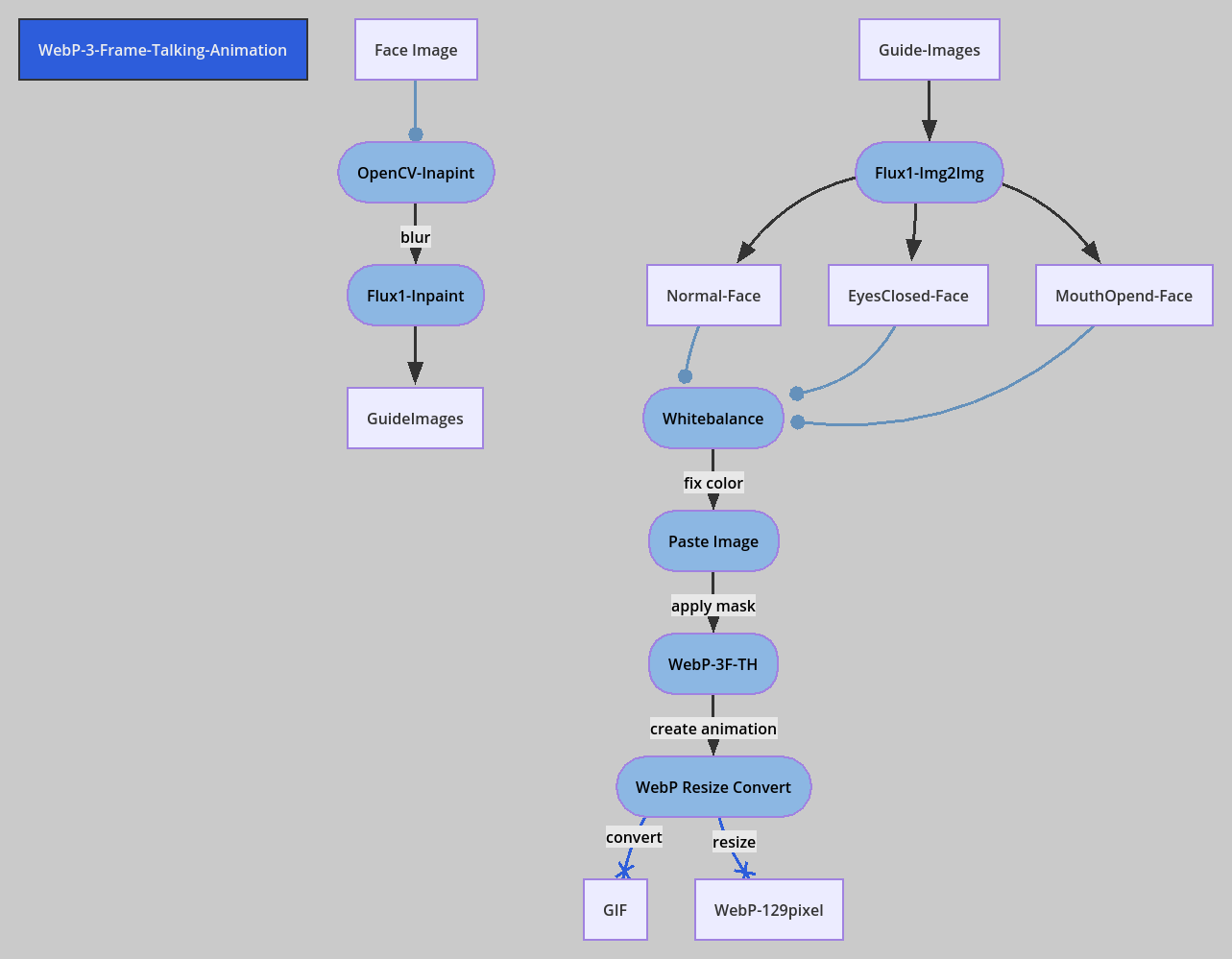
[WebP-3F-TH] [Flux1-Img2Img(GPU)] [Flux1-Inpaint(GPU)] [OpenCV-Inapint] [Whitebalance] [Paste Image] [WebP Resize Convert]

- WebP-3F-TH - Create WebP Animation from 3 images(Normal,EyesClosed,MouthOpend) - Flux1-Img2Img - Create Normal,EyesClosed,MouthOpend Images from prompt or guide-image - Flux1-Inpaint - Create Images or Mix images - OpenCV-Inapint - To help create guide-image - Whitebalance - try to fix img2img or inpaint color problem - Paste Image - mixing img2img images for smooth animation - WebP Resize Convert - change output size or format for web

Images are generated with FLUX.1-schnell and licensed under the Apache 2.0 License